开云(Kaiyun)

中国压力容器设备行业现状深度调研与未来前景预测报告(2022-2029年)开云体育 开云官网 | 开云APP(Kaiyun)
欢迎访问石家庄开云有限公司官网!
0311-66109895
13859746370
公司动态
您的位置: 首页 > 新闻动态 > 公司动态
.

新闻动态

联系我们

开云(Kaiyun)

地址:河北省石家庄经济技术开发区三峡路北塔元庄村西
手机:13859746370

咨询热线0311-66109895

中国压力容器设备行业现状深度调研与未来前景预测报告(2022-2029年)开云体育 开云官网

发布时间:2023-09-06 05:42:29人气:

  原标题:中国压力容器设备行业现状深度调研与未来前景预测报告(2022-2029年)

  压力容器是指盛装气体或者液体,承载一定压力的密闭设备。压力容器全性能要求高,其在制作过程中,必须按照相关工艺流程贯彻执行,且优先选择符合规定的原材料、加工、制造成型。

  压力容器的用途极为广泛,广泛的应用于工业、民用、军工等许多部门以及科学研究的许多领域。其中以在化学工业与石油化学工业中用最多,仅在石油化学工业中应用的压力容器就占全部压力容器总数的50 %左右。据了解,在化工与石油化工领域,压力容器主要用于传热、传质、反应等工艺过程,以及贮存、运输有压力的气体或液化气体。

  压力容器可分为Ⅰ型、Ⅱ型、Ⅲ型、Ⅳ型、Ⅴ型。其中Ⅰ型为全金属结构,通常为纲;Ⅱ型主要是金属结构,并在环向包裹一定玻璃纤维复合材料,金属容器和复合材料分担载荷相当;Ⅲ型金属衬里(通常是铝)外包缠碳纤维复合材料,复合材料承受结构载荷;Ⅳ型是全复合聚合物衬里,外部缠绕碳纤维或碳纤维/玻璃纤维混合的复合材料;Ⅴ型无内衬,全复合材料结构。

  从产业链来看,压力容器行业的上游主要是钢铁行业,原材料包括不锈钢板、碳钢板、特材板、不锈钢管、碳钢管、特材管和锻件等;下游则是应用领域,包括石油、化工、核电、太阳能、航空航天、海洋工程等众多行业。

中国压力容器设备行业现状深度调研与未来前景预测报告(2022-2029年)开云体育 开云官网(图1)

  资料来源:中国压力容器设备行业现状深度调研与未来前景预测报告(2023-2030年)

  Kaiyun App下载 全站

  我国是全球最大的粗钢与钢材生产国,粗钢产量与钢材产量占全球产量一半左右的份额。但同时,也面临着诸多问题,如产业发展布局缺乏统筹安排、技术进步跟不上新增产能的发展,产品品种质量结构矛盾突出、产业集中度低等,“十五”至“十四五”规划期间,我国钢铁行业历经了从“高速发展”到“淘汰落后产能”,在“十三五”期间,政策明确了钢铁工业供给侧结构性改革要求、压减粗钢产能、提高产能利用率和行业集中度等目标。

  根据国家统计局数据显示,2021年,全国共生产生铁8.7亿吨,同比下降2.3%,生产粗钢10.3亿吨,同比下降3.0%,钢材产量13.4亿吨,同比增速0.9%。2022年1-9月我国粗钢累计产量达到78083.3万吨,累计下降3.4%;生铁累计产量达到65610.4万吨,累计下降2.5%;钢材累计产量达到100584.5万吨,累计下降2.2%。

中国压力容器设备行业现状深度调研与未来前景预测报告(2022-2029年)开云体育 开云官网(图2)

  数据来源:中国压力容器设备行业现状深度调研与未来前景预测报告(2023-2030年)

  锻件主要是指通过对金属坯料进行锻造变形而得到的工件或毛坯。近年来在国家一系列鼓励政策的引导下,坚持国外引进与自主创新结合的研发模式,锻造行业整体技术水平的稳步提升,并形成了一批具有自主知识产权的高端锻件产品,有力地推动了我国锻造产业向高端化方向发展。而随着装备制造业的快速发展,我国锻件产量持续保持高位,并连续多年成为全球锻件的第一大生产国和消费国。数据显示,2021年我国锻件总产量为1398.2万吨,同比增长3.6%;产值为1335.45亿元,同比增长3.3%。

中国压力容器设备行业现状深度调研与未来前景预测报告(2022-2029年)开云体育 开云官网(图3)

  数据来源:中国压力容器设备行业现状深度调研与未来前景预测报告(2023-2030年)

  近年来随着我国装备制造业的不断发展,使得压力容器的加工制造工艺和水平得到了大幅提升;同时随着下游应用领域的增多,石油化工、新能源、环保等下游需求的不断增加,使得我国压力容器市场规模不断增长。而未来随着碳纤维等诸多因素的影响,压力容器市场规模还会呈现持续上涨态势。数据显示,2021年我国压力容器市场规模从2016年的1444亿元增长至2073亿元,预计2022年我国压力容器市场规模有望突破2200亿元。

中国压力容器设备行业现状深度调研与未来前景预测报告(2022-2029年)开云体育 开云官网(图4)

  数据来源:中国压力容器设备行业现状深度调研与未来前景预测报告(2023-2030年)

  经过多年的发展,目前我国压力容器行业已经摆脱了依赖进口的局势,其生产不仅能满足国内市场需求,也能满足出口需求。有数据显示,2022年1-9月我国压力容器出口量为651.08万台,而进口量仅72.34万台。

中国压力容器设备行业现状深度调研与未来前景预测报告(2022-2029年)开云体育 开云官网(图5)

  数据来源:中国压力容器设备行业现状深度调研与未来前景预测报告(2023-2030年)

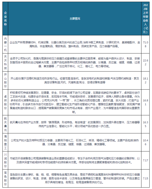
  截止目前,我国压力容器主要企业有内蒙一机、天沃科技、开山股份、卓然股份、航天晨光、海陆重工、川润股份、宝色股份等。

中国压力容器设备行业现状深度调研与未来前景预测报告(2022-2029年)开云体育 开云官网(图6)

  Kaiyun App下载 全站

  资料来源:中国压力容器设备行业现状深度调研与未来前景预测报告(2023-2030年)

  我国压力容器行业下游领域广泛,包括但不限于石油、化工、核电、太阳能、航空航天、海洋工程等行业。

  近年来,随着我国经济飞速发展,石油化工、新能源、环保等下业的市场规模迅速扩大,促进了压力容器制造业发展,使其市场规模不断发展。目前主要应用领域为核能领域、新能源领域及石油化工领域。

  核能(或称原子能)是通过核反应从原子核释放的能量,符合阿尔伯特·爱因斯坦的质能方程E=mc²,其中E=能量,m=质量,c=光速。

  近年,人们对核能的应用重视程度不断提升,而核能最主要的应用就是核能发电,其装机容量和发电量呈增长趋势。

  根据数据显示,截止2022年1-10月,我国核电装机容量5553万千瓦,同比增长4.3%,核电新增装机容量474万千瓦,同比下降112万千瓦,发电量3407亿千瓦时,同比增长1.2%,核电发电设备累计平均利用6226小时,比上年同期减少245小时。

中国压力容器设备行业现状深度调研与未来前景预测报告(2022-2029年)开云体育 开云官网(图7)

  数据来源:中国压力容器设备行业现状深度调研与未来前景预测报告(2023-2030年)

中国压力容器设备行业现状深度调研与未来前景预测报告(2022-2029年)开云体育 开云官网(图8)

  数据来源:中国压力容器设备行业现状深度调研与未来前景预测报告(2023-2030年)

  未来我国核电行业仍有较大的发展空间。根据国家“十四五”规划纲要明确,到2025年在运核电装机7000万千瓦,预计到2025年,中国核电在建装机约5000万千瓦;到2030年,核电在运装机容量达到1.2亿千瓦,核电发电量约占全国发电量的8%。由此随着核电行业的发展,也将带动压力容器行业的发展。

  近年来随着《关于促进工业经济平稳增长的若干政策》《“十四五”全国清洁生产推行方案》《关于加强产融合作推动工业绿色发展的指导意见》《石化化工重点行业严格能效约束推动节能降碳行动方案》《关于“十四五”时期深化价格机制改革行动方案的通知》等政策的相继出台,我国石油化工行业得到了良好的发展。

  2016-2021年我国原油生产增长基本平稳。根据数据显示,2021年中国原油产量为2亿吨,同比增长2.1%,原油加工量为7亿吨,同比增长4.3%,天然气产量为2052.6亿立方米,同比增长8.7%。2022年1-9月我国原油累计产量为15375.3万吨,累计增长3%;原油加工量为49726.2万吨,累计下降5.1%;天然气产量为1601亿立方米,同比增长5.4%。

中国压力容器设备行业现状深度调研与未来前景预测报告(2022-2029年)开云体育 开云官网(图9)

  数据来源:中国压力容器设备行业现状深度调研与未来前景预测报告(2023-2030年)

  锂电池电解液是电池中离子传输的载体,具体是在锂电池正、负极之间起到传导离子的作用,是锂离子电池获得高电压、高比能等优点的保证。

  近年来对环保的重视驱动新能源汽车渗透率逐步提高,我国新能源汽车产销量不断增长,推动锂离子电池的增长,使其生产规模稳步扩大。据数据显示,2021年,我国锂离子电池行业生产规模达324GWh,同比增长110%;截止2022年上半年产量达177GWH,市场需求持续增长。

中国压力容器设备行业现状深度调研与未来前景预测报告(2022-2029年)开云体育 开云官网(图10)

  数据来源:中国压力容器设备行业现状深度调研与未来前景预测报告(2023-2030年)

  锂电池行业出货量的增长带动了锂电池电解液出货量的增长。数据显示,2021年我国锂电池电解液由2017年11万吨增27.1万吨。预计2022年我国锂电池电解液出货量可达32.6万吨。

中国压力容器设备行业现状深度调研与未来前景预测报告(2022-2029年)开云体育 开云官网(图11)

  数据来源:中国压力容器设备行业现状深度调研与未来前景预测报告(2023-2030年)

  观研报告网发布的《中国压力容器设备行业现状深度调研与未来前景预测报告(2023-2030年)》涵盖行业最新数据,市场热点,政策规划,竞争情报,市场前景预测,策略等内容。更辅以大量直观的图表帮助本行业企业准确把握行业发展态势、市场商机动向、正确制定企业竞争战略和策略。本报告依据国家统计局、海关总署和国家信息中心等渠道发布的权威数据,结合了行业所处的环境,从理论到实践、从宏观到微观等多个角度进行市场调研分析。

  行业报告是业内企业、相关公司及政府部门准确把握行业发展趋势,洞悉行业竞争格局,规避经营和风险,制定正确竞争和战略决策的重要决策依据之一。本报告是全面了解行业以及对本行业进行不可或缺的重要工具。观研天下是国内知名的行业信息咨询机构,拥有资深的专家团队,多年来已经为上万家企业单位、咨询机构、机构、行业协会、个人者等提供了专业的行业分析报告,客户涵盖了华为、中国石油、中国电信、中国建筑、惠普、迪士尼等国内外行业领先企业,并得到了客户的广泛认可。

  本研究报告数据主要采用国家统计数据,海关总署,问卷调查数据,商务部采集数据等数据库。其中宏观经济数据主要来自国家统计局,部分行业统计数据主要来自国家统计局及市场调研数据,企业数据主要来自于国家统计局规模企业统计数据库及证券交易所等,价格数据主要来自于各类市场监测数据库。本研究报告采用的行业分析方法包括波特五力模型分析法、SWOT分析法、PEST分析法,对行业进行全面的内外部环境分析,同时通过资深分析师对目前国家经济形势的走势以及市场发展趋势和当前行业热点分析,预测行业未来的发展方向、新兴热点、市场空间、技术趋势以及未来发展战略等。

  第十三章 2022-2029年中国压力容器设备行业进入壁垒与风险分析开云体育 开云平台开云体育 开云平台开云体育 开云平台

推荐资讯