咨询热线0311-66109895
压力容器定义5篇压力容器定义1、特种设备的定义:指涉及生命安全、危险性较大的锅炉、压力容器(含气瓶,下同)、压力管道、电梯、起重机械、客运索道、大型游乐设施和场下面是小编为大家整理的 指涉及生命安...
12月6日,据位于新乡县心连心化工园区的河南神州精工制造股份有限公司(以下简称“神州公司”)消息,由该企业承制的直径8410mm、厚度38mm的一批半球封头已顺利交付,将在哈萨克斯坦石油化工一体化(...
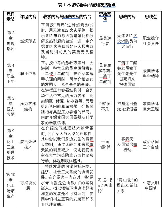
本课程是化工专业必修课,重点讲授燃烧爆炸的基本概念、防火防爆技术、职业卫生、压力容器安全、泄露源及扩散模式、危险性分析方法及安全性评价、化工三废处理技术、化工清洁生产等内容。通过本课程的学习,要求使...
开云体育 开云官网开云体育 开云官网开云体育 开云官网非标压力容器行业在我国是新材料业与先进制造业紧密结合形成的新兴行业,是国家高端装备制造业的重要组成部分,是《产业结构调整和指导目录(**年本)》...
压力容器类别的简明判断摘自《中国化工装备》 2000年第2期非易燃无毒/轻毒性0. 5100. 2低压(MPa)换热容器分离容器一类 容器0. 1p1. 6储存容器反应容器管壳式余热锅炉搪玻璃压力容...